不動点を探して(後編:グラフで考える)

関数\(f\)を用いて\(X_{n+1}=f(X_{n})\)と表される関係があるとき、不動点とは、
\(X=f(X)\)
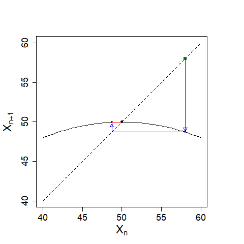
を満たすような\(X\)のことでした。これはグラフで考えると、縦軸に\(X_{n+1}\)、横軸に\(X_{n}\)を取ったときの\(X_{n+1}=X_{n}\)と\(X_{n+1}=f(X_{n})\)の交点を意味します。 例として \(X_{n+1}=0.02(100-X_{n})X_{n}\)を考えたとき、不動点\(X=0\)と\(X=50\)は\(X_{n+1}=X_{n}\)と \(X_{n+1}=0.02(100-X_{n})X_{n}\)の交点でした。

しかし、交点における\(X_{n+1}=0.02(100-X_{n})X_{n}\)の傾きが違います。交点の近くに\(X_{N}\)(\(N\)は\(0\)以上の整数)を置いて、移り変わりを調べてみます。 以下、図の緑の点は座標\((X_{N}, X_{N})\)、黒の点は不動点、破線は\(X_{n+1}=X_{n}\)を表します。
画像が表示されていません 画像が表示されていません
\(X=0\)からは遠ざかって行って、\(X=50\)には近づいていく様子が見られました。 ここで\(f(X_{n})=0.02(100-X_{n})X_{n}\)を\(f(x)=0.02(100-x)x\)と置きなおして\(x=0\)と\(x=50\)での傾きを求めてみます。
\(\frac{df}{dx}=0.02(100-2x)\)
なので
\(\frac{df}{dx} \mid_{x=0} =0.02(100-2\times 0)=2\) \(\frac{df}{dx} \mid_{x=50} =0.02(100-2\times 50)=0\)

つまり、不動点\(X\)での傾きが\(2\)のときは不動点から離れていき、傾きが\(0\)のときは近づいていきました。

もっと一般化して調べてみます。
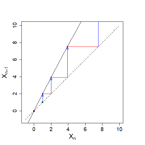
(a)不動点\(X\)での関数\(f\)の傾きが\(1\)より大きいとき
(b)不動点\(X\)での関数\(f\)の傾きが\(-1\)より大きくて\(1\)より小さいとき
(c)不動点\(X\)での関数\(f\)の傾きが\(-1\)より小さいとき
(d)不動点\(X\)での関数\(f\)の傾きが\(1\)か\(-1\)のとき
画像が表示されていません 画像が表示されていません
(a)不動点\(X\)での関数\(f\)の傾き(黒の実線)が\(1\)より大きいとき(上図)
画像が表示されていません 画像が表示されていません
(b)不動点\(X\)での関数\(f\)の傾き(黒の実線)が\(-1\)より大きくて\(1\)より小さいとき(上図)
画像が表示されていません 画像が表示されていません
(c)不動点\(X\)での関数\(f\)の傾き(黒の実線)が\(-1\)より小さいとき(上図)
画像が表示されていません 画像が表示されていません
(d)不動点\(X\)での関数\(f\)の傾きが\(1\)か\(-1\)のとき(上図)


以上の図から得られたことをまとめてみます。不動点\(X\)の近くの点\(X_{N}\)を決めると、\(X_{m}\) (\(m> N)\) は、

(a)不動点\(X\)での関数\(f\)の傾きが\(1\)より大きいとき、不動点\(X\)から遠ざかる。
(b)不動点\(X\)での関数\(f\)の傾きが\(-1\)より大きくて\(1\)より小さいとき、不動点\(X\)に近づいてゆく。
(c)不動点\(X\)での関数\(f\)の傾きが\(-1\)より小さいとき、不動点\(X\)から遠ざかる。
(d)不動点\(X\)での関数\(f\)の傾きが\(1\)か\(-1\)のとき、それだけの情報では何もわからない。


ここで数学の表記を用いると、

「 \(\mathbb{R}\)における\(X\)のある近傍\(\mathcal{U}\)が存在して、もし\(X_{N}\in \mathcal{U}\)ならば、任意の\(n\)に対して\(f^{n}(X_{N}) \in \mathcal{U}\)となり、 さらに\(n \to \infty\) のときに \(f^{n}(X_{N}) \to X\) となる、という性質を持つとき、\(X\)は\(f\)の沈点あるいは吸引的不動点という。 同様に、\(f\)の反復によって\(X\)以外の全ての点の軌道が\(\mathcal{U}\)の外に出ていくとき、\(X\)は\(f\)の源点あるいは反発的不動点という。」

よって、数式を使ってまとめると以下になります。

\(f\)が不動点\(X\)を持つとき、
\(\Biggl| \frac{df}{dx} \mid_{x=X} \Biggr|>1 \)ならば、\(X\)は源点(吸引的不動点)である。
\(\Biggl| \frac{df}{dx} \mid_{x=X} \Biggr|<1 \)ならば、\(X\)は沈点(反発的不動点)である。
\(\Biggl| \frac{df}{dx} \mid_{x=X} \Biggr|=1 \)ならば、\(X\)の型については何の情報もない。
Tweet


前のページへ戻る  次のページへ進む

「我流の非線型物理学」へ戻る